MPC e MPSP elaboram cartilha para auxiliar no controle do gasto com educação
O Ministério Público de Contas do Estado de São Paulo, representado pela Dra. Élida Graziane Pinto, elaborou, juntamente com o Ministério Público do Estado de São Paulo, uma cartilha sobre o controle das verbas públicas aplicadas na educação. O trabalho é fruto da parceria entre o MPC e os Promotores integrantes do Grupo de Trabalho da Educação - MPSP, Dra. Aline Jurca Zavaglia Vicente Alves, Dr. Carlos Eduardo Brechani e Dr. Júlio César Botelo.
Endereçado aos Promotores de Justiça do Estado de São Paulo, o estudo traça as hipóteses possíveis de controle e fiscalização do gasto mínimo ante duas vertentes: a da correta aplicação das receitas vinculadas à Manutenção e Desenvolvimento de Ensino (MED) e a da destinação dos recursos oriundos do Fundeb. Entende-se com a cartilha, que é necessário fazer com que se cumpram as regras constitucionais, especialmente as dispostas no artigo 212 da CF/1998, daí porque ali também se tratou das consequências do não cumprimento, como o são, por exemplo, as hipóteses de rejeição de contas, intervenção estadual e suspensão de transferências voluntárias.
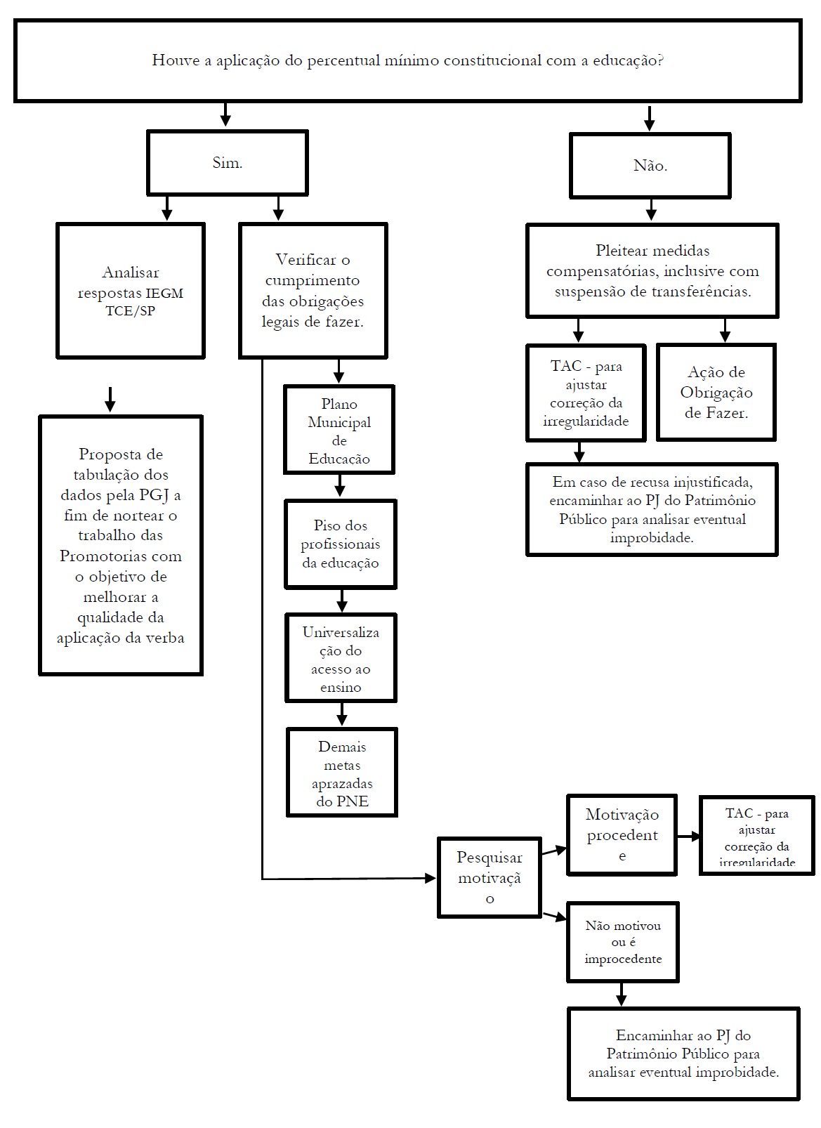
A novidade fica por conta de um fluxograma, que pretende orientar de forma simples e didática aqueles que fiscalizam as prestações de contas da administração pública. Ao responder uma pergunta inicial - no caso "houve a aplicação do percentual mínimo constitucional com a educação?" - são identificadas diversas ações a serem tomadas pelos membros do Ministério Público, que incluem desde a verificação de cumprimento das obrigações legais de fazer, a encaminhamento das contas ao Poder Judiciário.
O download da cartilha pode ser feito aqui. Segue abaixo o fluxograma de orientação (clique na imagem para ampliar):




